PEC: as-re@pec.cultura.gov.it  mail: as-re@cultura.gov.it   tel: (+39) 0522 451328 - 453313
Accesso disabili: Corso Cairoli n. 6

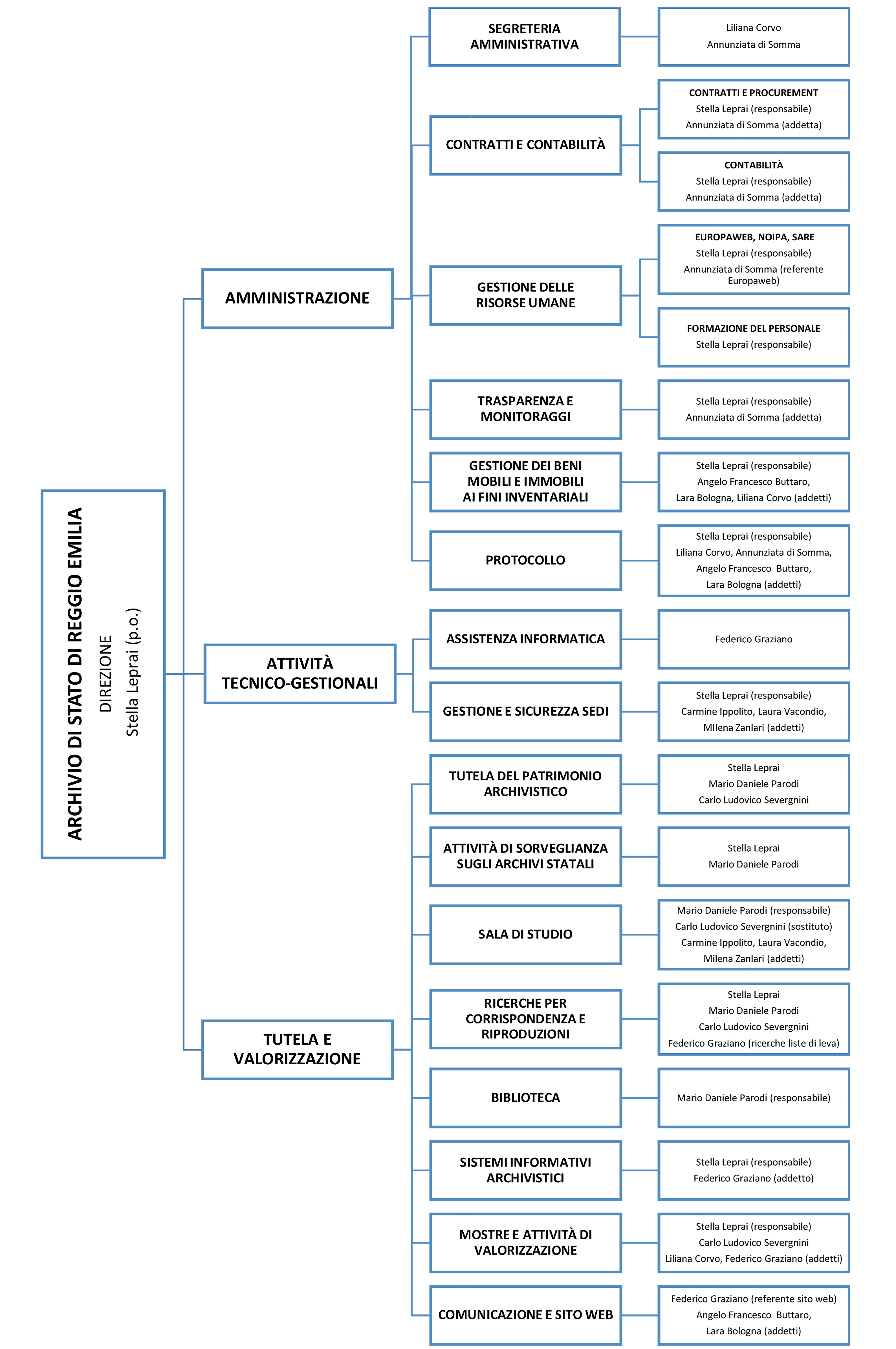
Archivio di Stato di Reggio Emilia

Struttura organizzativa

Direttore

Stella Leprai

 

Segreteria

Liliana Corvo
Annunziata Di Somma

 

Funzionari archivisti

Stefano Degli Esposti
Mario Daniele Parodi
Carlo Ludovico Severgnini

 

Assistenti amministrativi

Lara Bologna
Angelo Francesco Buttaro

 

Assistenti alla fruizione, accoglienza, vigilanza

Carmine Ippolito
Laura Vacondio
Milena Zanlari

 

Assistenti informatici

Federico Graziano

 

 

Organigramma



Ultimo aggiornamento: 06/11/2025